网站首页
行业资讯
市场行情
企业名录
高层讲话
热点关注
供求信息
综合信息
当前位置:
首页
>>
市场行情
>> 正文
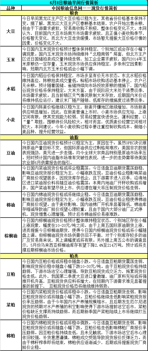
6月8日粮油早间行情简析
2015-06-08 15:01:07 来源: 中国粮油信息网 作者:
上一篇:
利好提振有限 粳稻市场上下空间不大
下一篇:
全球粮食价格已逼近六年来最低点
热门信息
“放心粮油”加工示范加工企业—...
用精品开拓市场——南宁市五禾香...
全国粮食加工示范企业——广西雄...
求真务实、开拓创新----广西...
南宁市亿资联米业有限公司——造...
广西农业产业化重点龙头企业——...
“北滩”大米
国泰香米
永福迎福大米
图片集锦
>>更多
第12届中国...
第十一届中国...
贵港东津细米
迎福米业